Published my first Panda3D project

Finally I published my project (I could do it earlier but I’m too lazy for this). It is, as funny as it sounds, yet another scene editor… But it differs from another editors that I have found. Firstly, it works (I don’t know how and WHY, but that’s true) on my PC under GNU/Linux. Secondly, it is useful for both C++ and Python coders. This is more educational project than something serious, so the code is very dirty and it segfaults when I close the window :frowning:, but everyone who wants can obtain source code here:

(I will update build files because they need a change for compatibility with Panda3D 1.10.16).
P. S.: now (with current state of build files) this can be built only for GNU/Linux.

3 Likes

I’m interested by your editor but i can’t compile code because i’m no admin, can i see some pictures?

I will attach them to the repo’s page when I will have a time.
P. S.: what does “i’m no admin” mean?

No admin are user that can’t install everything or modify a pc

There are so many editors for Panda3D, but I think yours is very good. I’ve made an editor before, but I abandoned it because I wanted people to customize it.
Anyway, I think that instead of everyone making their own editor, we should all work together on one editor.

1 Like

Thank you.

About an editor for all - maybe so, but I suppose that not so much people use Panda3D and not so big part of them need a scene editor to start this project together.

1 Like

I don’t want to get smart, but I have to… Blender is an editor, as well .gltf is a scene format.

The native editor is good, but now Panda3D has problems, for example, you can’t save the shader attribute of an object on a node, or a customized Actor and etc.

I’d love to help you, but I have virtually no knowledge of C and C++.

I didn’t understand you. If you want to say that Blender can be used as editor - I noticed this when I was working on my own. I suppose Blender is even more usable than my app (i’ve used Blender and I think it’s great).

Thank you. But I don’t know if I will continue this project. Maybe I just will use things that I knew during development of this program in the future.

Yes, I’m hinting that Blender can be used as a Panda3D scene editor. It’s not clear to me what a third-party editor can offer, other than the positionality of objects.

1 Like

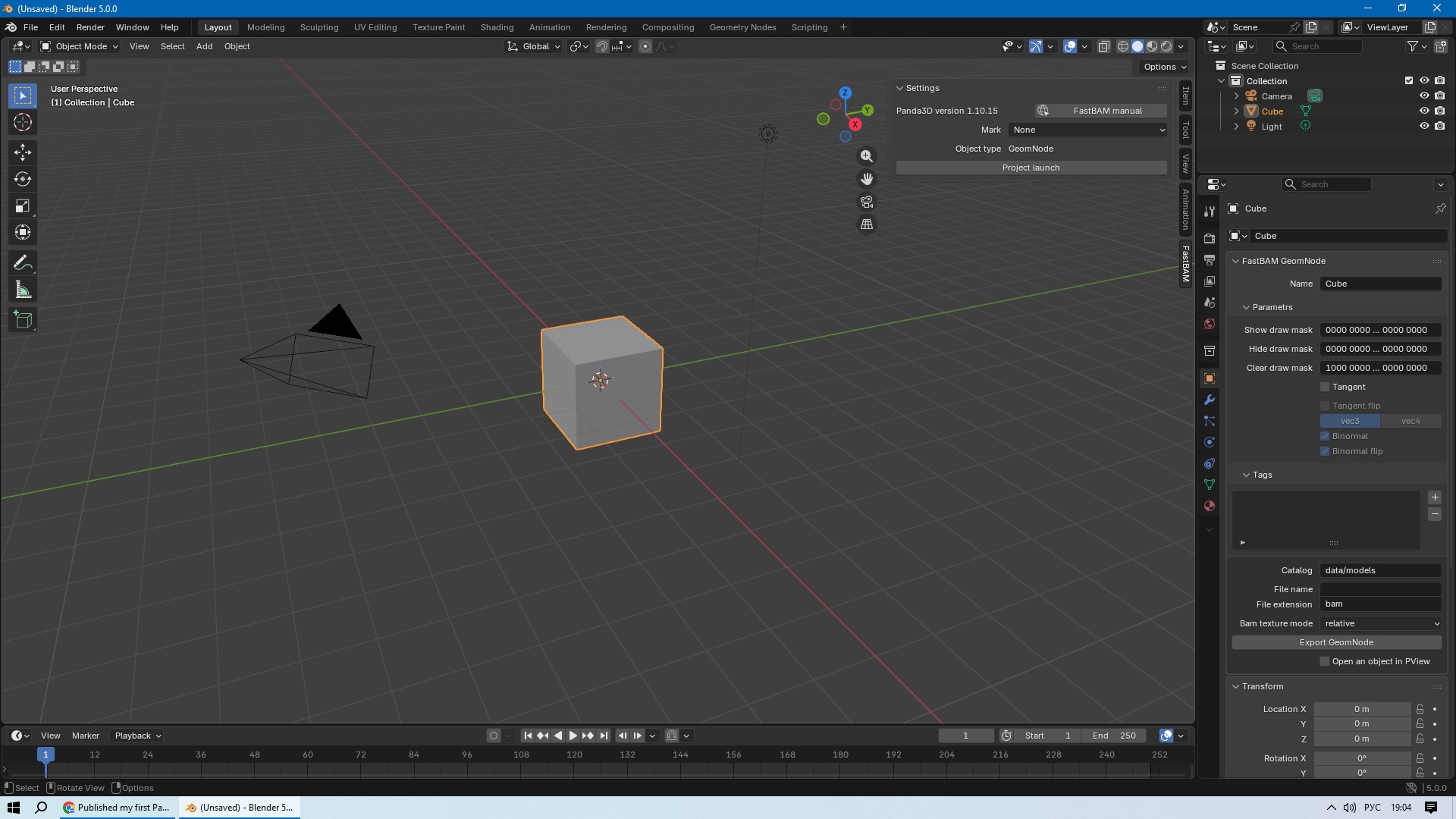
Why not integrate Panda3D into Blender even if it is not compatible with Eevee?


In this way?

Yes but with script testing too.

Actually, I can run the project from blender, but I guess it makes no sense to write scripts in it when it’s more convenient to do it in special editors.

Can i get the link to the addon please?

I haven’t released it yet, I need a stable git service, now there are problems with github access in my country. However, right now I have an option to use gitverse.ru however, I don’t think it will be convenient for others.

The other problem is Panda3D doesn’t have a good pipeline yet. But I support the shader generator, simple pbr, and other shaders, including those with ordinal texture inputs, not just named ones. Oh, and the Render Pipeline.

Daccord.

Can you upload a .zip instead?

This is possible, but there is one problem, the Panda3D binary files is required for the add-on. That is, it is not a set of py files. I haven’t thought about it yet, but I think I need to create a special version of the engine and somehow combine it all into a single whole.

The problem is that all operating systems will require an individual build.